【G32A1465开发板测评】介绍、环境搭建、工程测试
本文介绍了 G32A1465 评估板及主控 MCU、板载资源、上电测试等,主要分为三部分
- 简介:开发板和 MCU
- Keil 环境搭建
- 工程测试
为后续深入研究提供参考。
1 简介
极海 G32A1465 评估板 支持 KEIL、IAR 等 IDE 集成开发环境,板上资源丰富可适配广泛的应用场景,包括串口接口、JTAG/SWD 接口、DC 12V 供电接口、CAN/LIN 收发器、RGB LED、电位计、复位按键等,符合 ISO 26262 功能安全 ASIL-B 设计规范。
1.1 开发板
G32A1465 评估板是 G32A1465 MCU 的完整演示和开发平台,搭载了一颗 G32A1465 MCU 芯片,该芯片基于 Arm® Cortex® M4 内核、工作主频 112MHz、 Flash 1024KB。


本评估板拥有丰富的外设功能,同时配套 EVAL SDK,可帮助开发者高效评估芯片性能或相关开发应用程序。
部件
- 1 个 USB 转 TTL 串口接口,
- 1 个 20-pin JTAG/SWD接口,支持 MCU 3.3V 供电
- 评估板预留了 MCU 供电选择( J13 :5V/3.3V)。
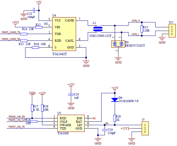
- 1 个 CAN 收发器,需 5V 供电
- 1 个 LIN 收发器接口,需 12V 供电
- 1 个 DC 12V 供电接口,
- 1 个 RGB LED,
- 2 个用户按键,支持 IO 下拉
- 1 个电位计,
- 1 个复位按键
- 板载 8MHz 外部时钟用于 G32A1465
- IDE 集成开发环境: KEIL,IAR
- 符合 ISO 26262 功能安全 ASIL-B 设计规范
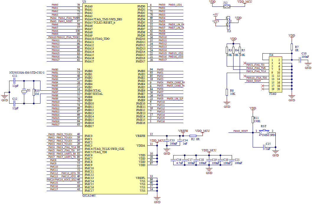
原理图
MCU

CAN 总线和 LIN 总线

串口通信

GPIO 引脚

外设

供电

1.2 上电
RGB LED 循环闪烁

1.3 主控 MCU
G32A1465 专为高运算要求而设计,集成丰富的通信接口和模拟外设以简化系统设计,快速提升处理性能、安全性与可靠性,以及广泛的连接功能。

总体特点
- 采用 40nm 先进工艺制程,严格遵循车规级设计理念,具备高性能、高安全性、高可靠性等特性;
- 可在 -40℃125℃ 的复杂工作温度范围下实现高效稳定运行;
- 产品搭载 Arm® Cortex®-M4F 内核,内建 FPU 浮点运算单元,最高工作主频 112MHz@1.25DMIPS/MHz,满足实时响应计算和控制需求;
- 增强型存储空间拓展至 Flash 1024KB、SRAM 128KB、64KB Data Flash,4KB CFGRAM用于SRAM或EEPROM,实时支持更多任务处理;
- 供电电压范围为 2.7V5.5V,支持上电/低电压复位、低电压检测器,以及低功耗运行、快速运行、停止三种易扩展的工作模式,同时具有快速唤醒功能与低功耗外设。

- 支持 LQFP64 和 LQFP100 两种封装;
- 支持 KEIL、IAR 等主流IDE,在现有硬件资源条件下实现快速开发;
- 提供遵循 ASPICE 软件开发流程规范和 ISO 26262 ASIL-B 功能安全等级的 AUTOSAR MCAL 驱动软件、免费源代码及EB配置工具,支持适配 Vector 等主流 BSW 软件,方便调试和不同设计平台之间移植,大幅降低开发复杂度、开发周期及开发成本。
- 配套评估板、SDK、硬件参考设计、技术文档等开发资料,方便用户实现快速开发调试和产品应用。
- 支持用户通信加密与软件加密服务,包括提供加密服务引擎 CSEc,可实现 SHE(安全硬件拓展)功能规范中的一整套加密功能;片上存储单元 ECC 全覆盖,实现检测与纠正内存单元数据错误;在硬件安全保障上,支持 Secure Boot 安全启动,内置系统内存保护单元 MPU、循环冗余校验 CRC 模块、内部看门狗、外部看门狗监视器 EWM 模块等。
产品特性
内核
- 带有FPU的32位Arm® Cortex®-M4F内核
- 最高112MHz工作频率
存储器及接口
- 具有ECC的Flash:1024KB
- 具有ECC的SRAM:128KB
- 具有ECC的64KB Data Flash
- 4KB CFGRAM可用作SRAM或模拟EEPROM
时钟
- HSE:外部440MHz晶体振荡器
- HSI:内部48MHz RC振荡器
- LSI:内部8MHz RC振荡器
- LPO:内部128 kHz低功率RC振荡器
- SYSPLL:主锁相环高达112MHz
电源与电源管理
- VDD范围:2.75.5V
- VDDA范围:VDD5.5V
- 支持上电/低电压复位(POR/LVR)
- 支持低电压检测器(LVD)
DMA
- 一个16通道DMA控制器
- DMA通道多路复用器DMACHM
调试接口
调试功能
I/O
- 最多有89个I/Os
- 所有I/O都可以映射到外部中断向量
通信外设
- 1个LPI2C接口
- 3个LPUART
- 3个LPSPI
- 3个CAN(均支持CANFD)
- 1个CFGIO可配置的通信接口
模拟外设
- – 2个12位的ADC
- – 1个比较器(内置8位DAC)
定时器
- 6个独立的16位定时器CFGTMR,每个定时器提供8个标准通道
- 1个具有灵活的唤醒控制的16位低功耗定时器LPTMR
- 1个4通道的32位定时器LPITMR
- 2个可编程延迟单元PDU
- 1个RTC,支持日历功能,可从停机/待机模式下报警和定期唤醒
安全保障
- SHE(安全硬件扩展)功能规范中一整套的加密功能通过加密服务引擎(CSEc)实现。
- 128 位唯一设备 ID
- CRC 计算单元
- 一个内部看门狗(WDT)
- 一个外部看门狗监视器(EWDT)
- 系统内存保护单元(MPU)
- Flash和SRAM带ECC
芯片封装
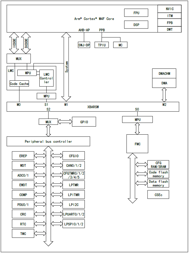
系统框图

应用场景
G32A1465 完全遵循 IATF16949 质量标准要求,广泛适用于 BMU、BCM、充电桩、智能座舱、座椅控制器、HAVC暖通空调系统、T-BOX、车灯等汽车细分应用场景。
1.4 SDK 介绍

SDK 包括
- 板载驱动包 Boards 文件夹,如基本的 LED、 Button 及 COM 口的驱动等;
- 多个必要的库 Libraries 文件夹,如 G32A1465 标准库、外设驱动库等;
- 多个例程 Examples 文件夹,如 ADC采样、 CAN/CANFD 收发、 CRC校验等;
- 中间件文件在 Middlewares 文件夹内,是 G32A1465 评估板提供的 demo 所使用到的第三方工具或源码;
- 数据手册 Documents 文件夹,点击链接进入官网下载数据手册、原理图及用户手册等资料;
- 设备包 Package 文件夹,用于安装 Keil 等 IDE 的设备包;
此外还包含 G32A1xxx_SDK_um.chm 用户手册,便于查找 SDK 对应的部件说明和相关解决方案。
2 开发环境搭建
极海 Geehy 为开发者提供了十分友好的开发平台和编译环境,便于初学者上手测试。
这里我们使用 Keil MDK IDE 作为编译软件,步骤如下
1.下载并安装 Keil MDK IDE 软件;
2.下载 G32A1465_SDK 压缩包,双击安装 Package 文件夹中的 Geehy.G32A1xxx_DFP.1.0.1.pack Keil 设备支持包。
3 工程测试
这里我们使用 SDK 中的例子 PINS_Led 工程进行测试。
硬件连接
这里我们使用 J-Link 进行调试和程序烧录,SWD 连接方式如下

需要注意的是,供电电压 Vref 选择 3.3V
软件配置
硬件连接好后,打开例程,点击 魔术棒 进入目标设备选项窗口

在 Debug 选项中选择 JLink/J-TRACE Cortex 调试模式,并进行设置。
端口模式选择 SW,此时应能正常识别到设备号和设备名称,点击确定并保存设置即可完成配置。
代码
该项目可实现板载用户按键控制板载 RGB LED 的点亮和熄灭。
- 当点按 RST 重置按键,三色 LED 同时点亮,呈现白色效果;
- 当点按 KEY 1 键,红色 LED 点亮;
- 当点按 KEY 2 键,三色 LED 熄灭。
/*!
* @brief Main function
*/
int main(void)
{
/* Initialize clock */
CLOCK_SYS_Init(&g_clockConfig);
/* led init */
PINS_Led_Init();
/* button init */
PINS_Btn_Init();
/* uart init */
COM_Init();
printf("\r\nport pin interrupt/DMA status : %d\r\n",PINS_ReadPinIntSel(LED_RED_PORT_BASE,LED_RED_PIN));
/* Turn on all LEDs */
PINS_WritePins(LED_GPIO,WHITE_LED_PIN);
printf("Green led pins output status: %d\r\n",(PINS_ReadPinsOutput(LED_GREEN_GPIO_BASE)&0x8000)>>LED_GREEN_PIN);
printf("Blue led pins output status: %d\r\n",(PINS_ReadPinsOutput(LED_BLUE_GPIO_BASE)&0x10000)>>LED_BLUE_PIN);
printf("Red led pins output status: %d\r\n\r\n",(PINS_ReadPinsOutput(LED_RED_GPIO_BASE)&0x1)>>LED_RED_PIN);
while (1)
{
if(BTN_GetState(BUTTON_KEY1) == 0)
{
/* Turn on the red light */
PINS_ClrPins(LED_RED_GPIO_BASE, 1U << LED_RED_PIN);
PINS_SetPins(LED_GREEN_GPIO_BASE, 1U << LED_GREEN_PIN);
PINS_SetPins(LED_BLUE_GPIO_BASE, 1U << LED_BLUE_PIN);
}
if(BTN_GetState(BUTTON_KEY2) == 0)
{
/* Turn off all LEDs */
PINS_WritePin(LED_GPIO, BLUE_LED_PIN, 1);
PINS_WritePin(LED_GPIO, GREEN_LED_PIN, 1);
PINS_WritePin(LED_GPIO, RED_LED_PIN, 1);
}
}
}
代码编写完成后,需要点击 Rebuild 按钮重编译;
编译通过后,点击 Download 按钮,即可将程序烧录至芯片;
点按 RST 键便可执行程序。
效果

4 总结
本文主要介绍了 G32A1465 评估板、主控 MCU、SDK 等官方提供的开发资源,并实现了 Keil MDK IDE 的开发环境搭建、按键控制 LED 的工程测试,便于后续进一步探索,同时也为广大电子爱好者和开发人员提供了 G32A1465 芯片的相关参考。
@Geehy极海-社区小管家